Duurzaamheid van zinkvoegen

Hoewel Nederlandse ingenieurs bepaald niet onervaren zijn in het ontwerpen en bouwen van zinktunnels, is lekkage bij zinkvoegconstructies in bestaande tunnels een reëel risico. Experts uit het COB-netwerk buigen zich over de kwestie: hoe kunnen zulke lekkages ontstaan en wat kun je ertegen doen?

Zinktunnels zijn in Nederland haast niet meer bijzonder. In 1937 begon het met de bouw van de Maastunnel en een van de meest recente is de Tweede Coentunnel (2009-2013). In Amsterdam werd zelfs een zinktunnel onder het centraal station gerealiseerd. Ook onderhoud en renovatie zijn van alle tijden, maar daarbij kampen we soms met vragen. Zo moest de Coentunnel Company bij de renovatie van de Eerste Coentunnel een lekkage in de voegconstructie oplossen, waarvan de oorzaak niet eenduidig was. Wat is dan de beste aanpak?

Lekkage bij zinkvoegen is echter niet alleen een probleem voor de Coentunnel Company; alle zinktunnelbeheerders kunnen ermee te maken krijgen, zoals Rijkswaterstaat, gemeenten en private ondernemingen. Doordat zink- en sluitvoegen niet of moeilijk inspecteerbaar zijn, is het niet direct vast te stellen wanneer lekkage optreedt. Zijn alle mechanismen die zich hierbij voordoen herkenbaar en wat zijn de gevolgen? De veiligheidsrisico’s zijn klein. De economische schade bij lekkende (zink)voegen is echter groot als een tunnelbuis bijvoorbeeld tijdelijk moet worden afgesloten voor herstel. Daarom hebben de Coentunnel Company en Rijkswaterstaat het COB benaderd om een gezamenlijk onderzoeksproject uit te voeren. Dankzij de positieve reacties uit het netwerk kon het project snel van start.

Doel van het project

Inmiddels zijn er al flinke stappen gemaakt. Allereerst is vastgesteld waar het onderzoek zich precies op richt: het aandragen van toepasbare oplossingsrichtingen om het risico op lekkage in bestaande zinkvoegconstructies in te schatten en beheersbaar te maken. Het gaat in eerste instantie niet om het aanpassen van details voor nieuwbouw, maar om het bepalen van maatregelen bij het uitvoeren van renovatie, onderhoud en beheer, omdat hier de grootste behoefte ligt. Het project kan wel leiden tot adviezen voor vervolgonderzoek of voorstellen voor aanpassingen van de detaillering bij nieuwbouw.

In mei 2013 werd de Tweede Coentunnel opengesteld voor verkeer. Direct daarna is gestart met de renovatie van de Eerste Coentunnel. De Coentunnel Company is, als opdrachtnemer van Rijkswaterstaat, via een DBFM-contract tot en met 2037 verantwoordelijk voor het onderhoud van beide Coentunnels. (Foto: Beeldbank RWS/Aerophoto Schiphol)

Faalmechanismen

Om iets te kunnen zeggen over risico’s op lekkage bij zinkvoegen, is inzicht nodig in het ontstaan van die lekkages, oftewel de faalmechanismen. Voor de analyse hiervan neemt de werkgroep ontwerpdetails uit SATO als uitgangspunt. SATO (Specifieke Aspecten Tunnelontwerp) is de richtlijn die Rijkswaterstaat hanteert bij het ontwerpen van tunnels. Aangezien sinds de Eerste Coentunnel in principe bij alle tunnels de SATO-details voor zinkvoegen zijn toegepast, is het logisch deze details als uitgangspunt te gebruiken.

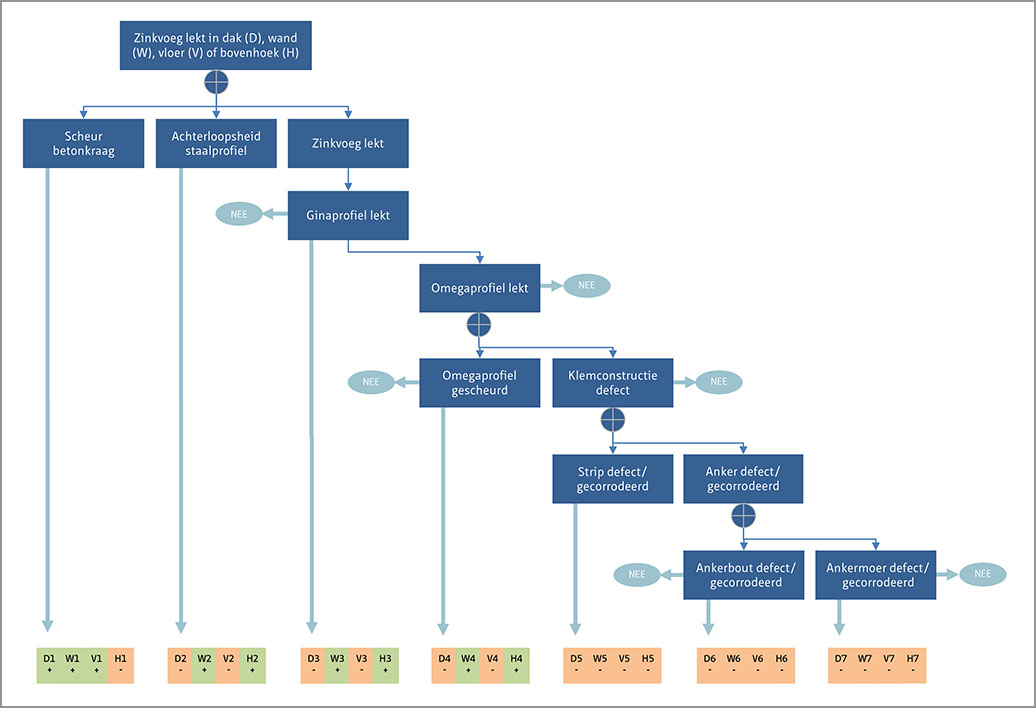
Voor de renovatie van de Eerste Coentunnel heeft de Coentunnel Company de SATO-details al geanalyseerd op mogelijke faalmechanismen. De resultaten zijn samengevat in een zogeheten foutenboom, een schema dat toont hoe ongewenste gebeurtenissen tot stand kunnen komen. De werkgroep heeft deze boom zodanig aangepast dat hij voor iedere zinktunnel van toepassing is. Per faalmechanisme is een risico-inschatting gemaakt, gebaseerd op uitgebreid literatuuronderzoek en verzamelde kennis.

Uit een onderzoek bij de Vlaketunnel bleek bijvoorbeeld dat een rubber voegafdichting van vijfendertig jaar oud nog steeds voldoet aan de normen, en een rapport over de renovatie van de Kiltunnel wijst erop dat corrosie van de klemconstructie van het Omegaprofiel een risico kan zijn. Een eerdere publicatie van werkgroeplid Leo Leeuw (Nebest, voorheen Bouwdienst Rijkswaterstaat) geeft aan dat zettingsverschillen kunnen leiden tot lekkages in voegen. Er is echter weinig te vinden over optredende zettingen bij Omega- en/of Ginaprofielen: van de meeste tunnels zijn de zettingsmetingen pas een jaar na oplevering gestart, terwijl juist in de eerste periode (dagen tot maanden) na het afzinken, onderspoelen en aanvullen van de zinksleuf de grootste zettingen worden verwacht. Uit een inventarisatie blijkt vooralsnog dat alleen bij de Botlektunnel zettingen vanaf de afzinkfase gemeten zijn.

Vervolg

De eerste drie werksessies hebben laten zien dat er veel kennis beschikbaar is, maar dat er ook de nodige informatie ontbreekt. Daarom gaan de leden in vier subgroepen de faalmechanismen uit de foutenboom nader bekijken, en de boom uitwerken tot een overzicht van mogelijke oplossingen voor het beheersbaar maken van de risico’s. Het gaat daarbij om het vinden van een antwoord op de vraag wat er (technisch) moet gebeuren wanneer er een lekkage optreedt bij een zinkvoeg in een bestaande tunnel.